中央流行疫情指揮中心宣布,時序進入秋冬,全球COVID-19疫情持續上升,多國單日確診人數屢創新高,我國境外移入個案亦有增加趨勢。為降低國內社區傳播風險,及避免造成醫療體系負擔,今(2020)年12月1日將啟動「秋冬防疫專案」,強化「邊境檢疫」、「社區防疫」及「醫療應變」措施,請民眾及醫療院所配合落實。
一、邊境檢疫:所有入境及轉機旅客登機前須附3日內COVID-19核酸檢驗陰性報告
指揮中心指出,國際疫情持續嚴峻,預期今年底及明年初入境旅客數將增加,為加強防疫安全,自12月1日至明(2021)年2月28日(啟程地時間),入境我國機場或經我國機場轉機的旅客,不論身分(本國籍與外國籍人士等)或來臺目的(求學、工作、外交公務等),均應檢附「表訂登機時間前3日(工作日)內COVID-19核酸檢驗陰性報告」,始可登機來臺,並將由交通部督導各航空公司確實把關;若旅客抵臺後發現檢驗報告不實,或拒絕、規避、妨礙相關檢疫措施,得依傳染病防治法第58條及69條規定,處新臺幣1萬至15萬元罰鍰。檢驗報告不實部分,亦將追究偽造文書印文罪之刑責。
指揮中心表示,「COVID-19核酸檢驗陰性報告」需由啟程地政府機關許可設立之醫療院所開具,原則為英文、中文或中英對照版本。報告內容需備有「登機者之護照姓名」、「出生年月日(或護照號碼)」、「採檢日及報告日」、「疾病名稱」、「檢驗方法」及「判讀結果」等項目。相關配套措施及應配合事項如下:
- 法文及西班牙文等非中文或英文版本文件,若屬「啟程地官方語言」,且航空公司啟程地之地勤人員能確認報告內容,可予同意受理。
- 表訂登機前「3日內」檢驗報告之日期,以「報告日」及「工作日」計算,故可排除當地政府之國定假日。
- 檢驗報告可為紙本(正本/影本)或電子報告書形式,但內容應清晰可辨識,且經審視需備項目完整無誤。
- 檢驗方法需採用分子生物學核酸檢測(例如:PCR、RT-PCR、NAA、NAT等);至於血清免疫學(Immunoserology)檢驗抗原(Ag)或抗體(IgG或IgM),不符合本措施規範。
二、社區防疫:出入八大類場所應佩戴口罩,經勸導不聽者依法開罰
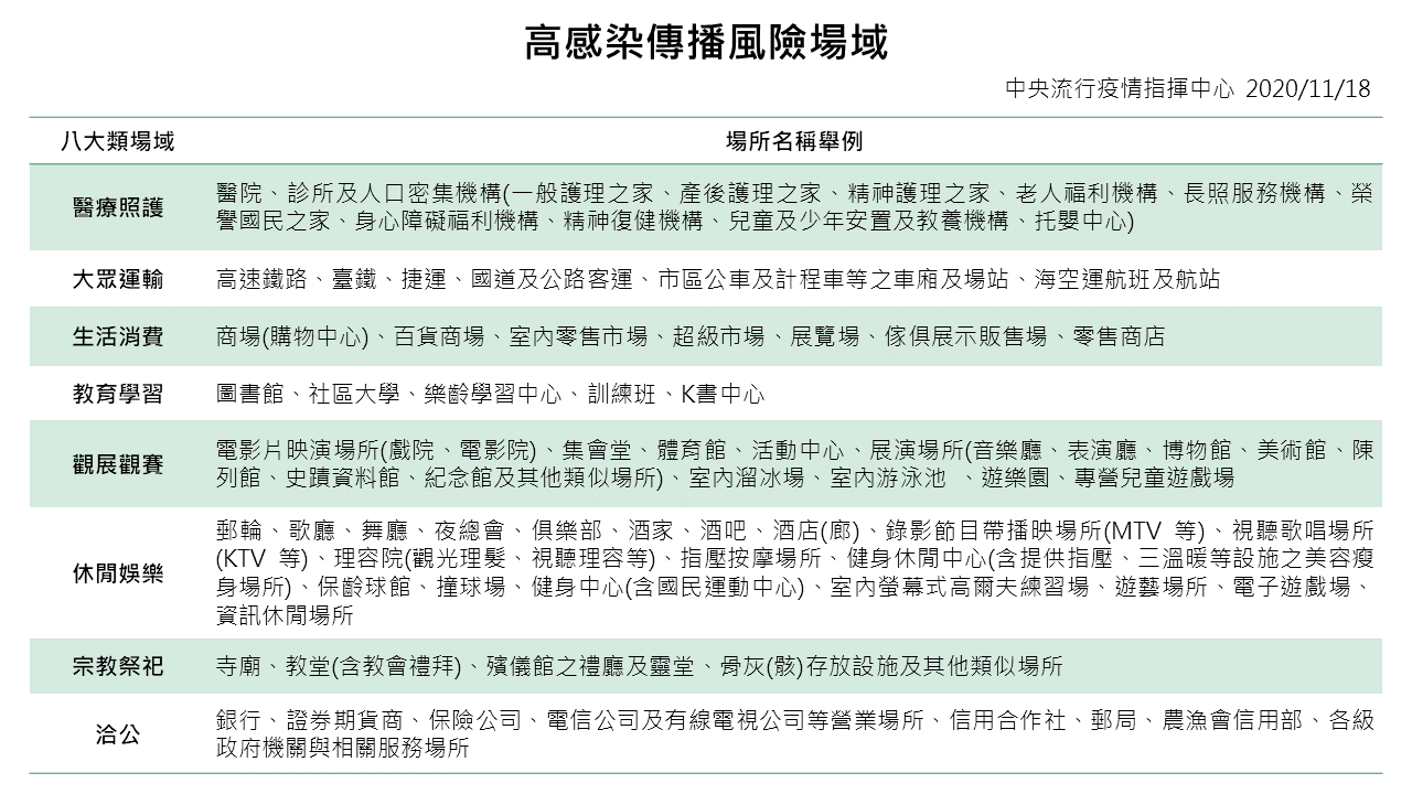
指揮中心表示,考量秋冬時期除了COVID-19疫情外,也有多種呼吸道傳染病盛行,都會加重醫療體系的負荷與調度壓力,為了提高民眾於高感染傳播風險場所佩戴口罩的遵循度,以降低呼吸道傳染病的感染與傳播,及避免過度耗用醫療資源,自12月1日起,強制要求民眾進入「醫療照護、大眾運輸、生活消費、教育學習、觀展觀賽、休閒娛樂、宗教祭祀、洽公」等八大類場所(場所舉例如附表)應佩戴口罩。未依規定佩戴口罩,經勸導不聽者,將依違反傳染病防治法第37條第1項第6款規定,由地方政府裁罰新臺幣3千元以上1萬5千元以下罰鍰。
指揮中心進一步說明,上述場所因具有不易保持社交距離,或會近距離接觸不特定對象(不認識的人)的特性,有較高的感染與傳播風險,因此要求進入該類場所活動的民眾佩戴口罩,除了有助於防範COVID-19外,對於其他各類經由飛沫、空氣傳播之疾病也能發揮防護效果。如果在上述場所內有飲食的需求,在與不特定對象保持社交距離或有適當阻隔設備的前提下,可在飲食期間暫時取下口罩。
至於人潮聚集的戶外場所(如戶外風景區、遊樂園、夜市、傳統市場等),或是於戶外進行的公眾集會活動(如遊行、遶境、跨年晚會等),建議業者或場所管理單位採用「人數總量管制」方式進行管控,使民眾在場所或活動中能持續、有效地保持社交距離,並請民眾如有發燒或呼吸道症狀等身體不適時,應避免前往上述場所,以及在不能保持社交距離時自主戴上口罩。也提醒公眾集會活動主辦單位應參考「COVID-19(武漢肺炎)因應指引:公眾集會」,評估風險及制定相關防疫應變計畫,並盡可能落實實聯制及佩戴口罩。
三、 醫療應變:加強通報採檢,訂定獎勵指標
指揮中心表示,為防範國內醫療體系於秋冬季面臨武漢肺炎及流感疫情之雙重負擔,秋冬專案中已將加強通報採檢列為重要防疫策略,並研擬四大措施,包括醫療院所落實法定傳染病通報義務;訂定「加強門診與急診社區感染肺炎病人篩檢」、「加強住院病人篩檢」及「強化醫療照護人員健康監測」等獎勵通報採檢指標;透過健保系統提醒加強通報採檢;修訂無COVID-19相關症狀居家隔離/檢疫者之採檢及相關處理流程。臨床醫師應提高警覺加強通報採檢,強化社區監測疑似個案通報或轉介;同時並請地方政府持續督導所轄醫療院所,鞏固醫療院所防疫陣線。
指揮中心指出,國際疫情持續嚴峻,臺灣防疫得以有效控制,有賴邊境檢疫人員、醫療院所、醫療照護人員持續堅守崗位,以及政府、民間攜手合作,守護國人健康;請民眾持續配合政府各項防疫措施,共同確保這得來不易的防疫成果。
